首页
关于我们
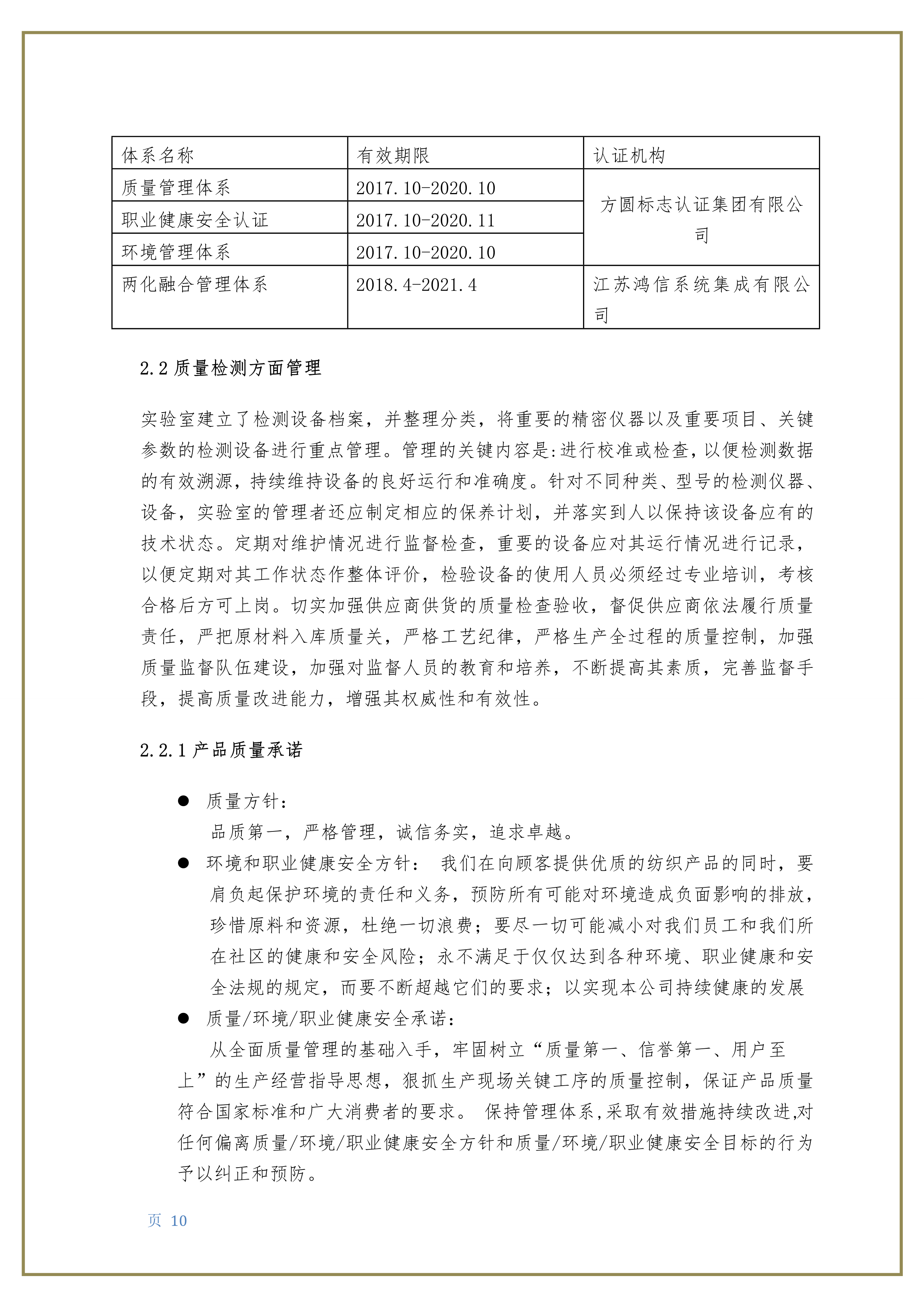
公司概况
组织架构
产品方案
企业文化
竞争优势
合作共赢
产品方案
资质荣誉
新闻动态
公司新闻
行业新闻
服务支持
资料下载
产品方案
配电自动化产品
软件产品
用电自动化产品
系统集成产品
其他产品
人力资源
人才战略
招聘信息
在线应聘
联系我们
联系我们
在线留言
NEWS 新闻动态
公司新闻
Company News
行业新闻
Industry News
首页
>
关于我们
>
行业新闻
行业新闻
Industry News
企业质量信用报告
发布日期:
2016-12-01
来源:
浏览:
1876
关闭
回到顶部
打印本页